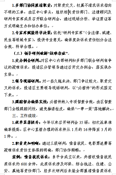
今年以来,峄城区市民诉求办理服务中心以“枣解决·枣满意”平台为基础,融合12345政政务服务热线,创新总结“三级研判”等工作机制,通过分层分类、联动协作,实现各类诉求扎口受理、精准分流、高效办结,通过参政咨政为党委、政府提供决策参考,全面提升市民满意度和政府公信力,经验做法成功入选全国“县(市、区)12345热线新质发展典型案例”。
峄城区“三级研判”机制为基层治理提供了可复制的经验,其核心在于以问题为导向、以制度为支撑、以实效为目标,推动市民诉求办理从“被动响应”向“主动治理”转变。
下一步峄城区将秉持“解决、解释、解气”工作思路,施行“一线工作法”将群众诉求一件一件打开分析解决到位,以扎实的工作赢得群众的满意。





编辑:李楠
审核:刘军
打开“峄览”看评论